Digital stamp card app for food lovers in Metro Vancouver
Startup, UX & UI Designer
Software: Figma, Adobe Illustrator | 2019-2021
Remember how it feels like when you are one stamp away from getting that sweet freebie? You might be tempted to just buy that one more thing in order to earn it! But wait, where did you put that card again? Imagine if it was saved on your phone instead - that's where Yumii Rewards comes in.

Through our business research, we found that many restaurants and cafes want to have a rewards system to increase customer retention. However, they do not have the expertise and budget to custom build one for their brand. In a small team of 5, we sought to bring these brands together in one scalable platform on a subscription basis to offer customized rewards and deals. Yumii Rewards was designed and developed in 4 months. We launched in February 2020, and in the first month, we reached over 2000 downloads, and 1700 registered users on iOS and Android.

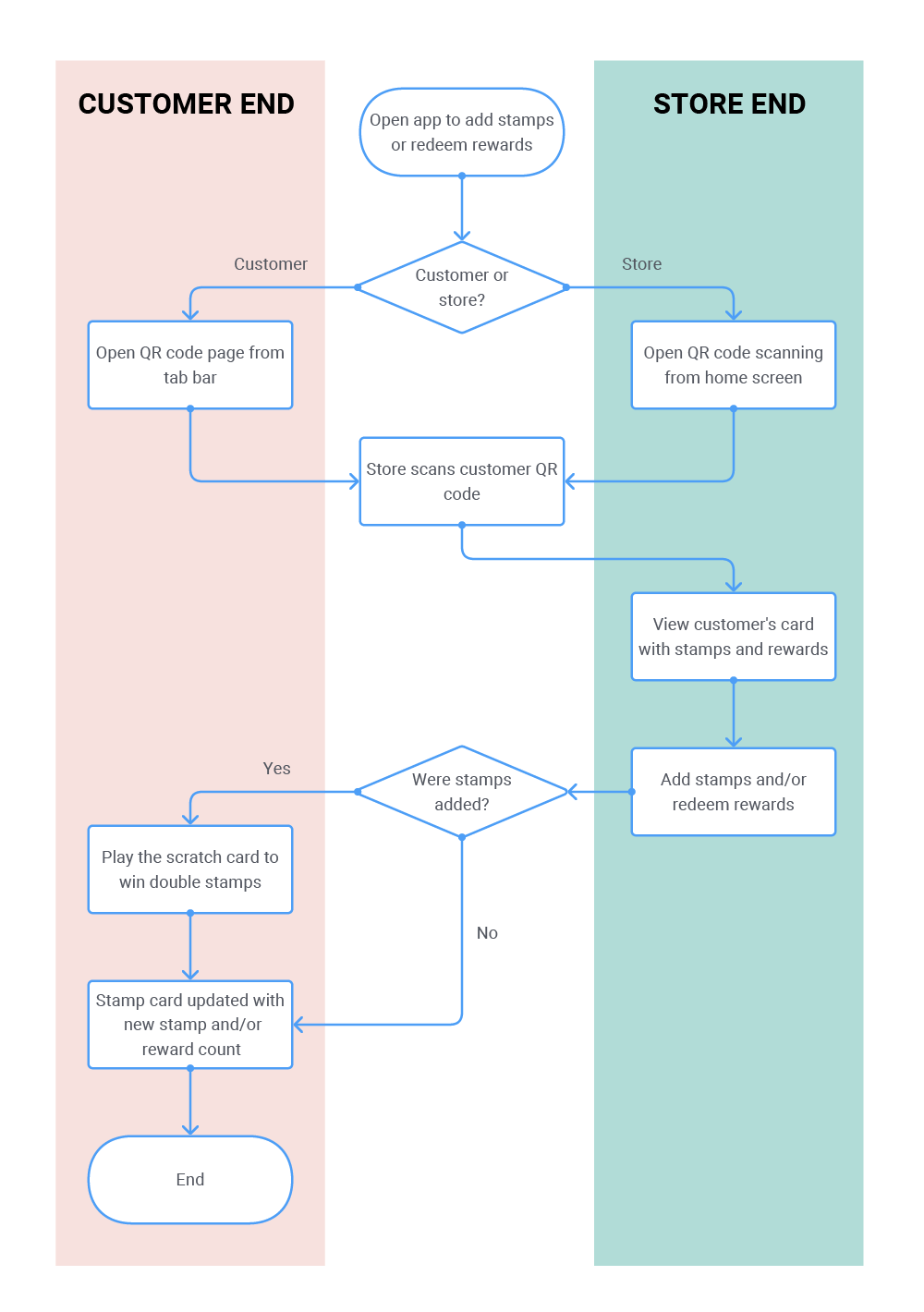
Easy start - Customer and store logins packaged in a single app, with no extra hardware installation needed in stores.
Relatable - Retain the tactile impression of a paper stamp card and wallet (as opposed to using a points system
Intuitive - Many restaurants and cafes hire part-time and shift staff, it is difficult to train everyone. An intuitive interface would allow staff to use the app correctly without lengthy explanation.
Attractive rewards - Besides the stamp cards, the app flow also includes promotions, sign up rewards, and a scratch-to-win feature where for every time a user gets stamps, they have a chance to win double stamps.

Testing different layouts of the home page. The idea was to have a featured stores section and all stores section, while making sure that each one was given enough screen space, as discoverability is important.
Yumii Rewards is targeted at two different sets of users -
The stores and staff using the app to offer rewards and add stamps, and
The customers who are receiving the stamps and redeeming rewards.

One of the challenges that we had was to cater to these two sets of users who may have conflicting needs at times. For example, the stores want to customize their rewards schemes, but too many schemes would confuse the users. It would also take a lot of time to implement or customize them.
The solution that was proposed, designed and implemented was to have a standard system that allowed some customization. All stores had to follow the 9-stamp structure, but they were free to offer any kind of rewards at 3 stamps, 6 stamps, or even none at all (and only the 9th stamp earns a reward.)


The first design of the stamp cards. The feedback I received was that the rewards (shown in text below each card) were not given enough emphasis. The team thought up of the idea of having cards with two sides. Once the card gets 'flipped' over, it shows the current rewards of the user.

I tried out several different designs, keeping in mind how the design would help/hinder the store interface for redeeming.



Registration and login screens with illustrations

Store cards. Each card's colours are based on the store's logo and brand colours.
We use Zoho Analytics to chart and track the performance of each store. These statistics are also shared with our partner stores.

One of the first improvements we made to the app was implementing coupon codes, so that the stores could run targeted marketing campaigns towards particular audiences, or limit the number of discounted items available.
Another major improvement was showing our partner stores on the map within the app, so customers can see if there are participating stores around them.
Other features are being prioritized in the roadmap based on impact and resources needed to implement them.
Yumii Rewards is available for download on iOS and Android in Canada. Our partner stores are currently only located in Metro Vancouver. The app is still being actively developed, and new features are being added - including friend referral and GPS map.
Contact me at vivieatto@gmail.com.
Made with ❤ using Blocs.